Historia
Enfoques
Interseccional
Feminismo antimilitarista
Ecofeminismo y cuidado de la vida
Feminismo pacifista y por la no violencia
Antiracista
Cuidados
Equipa de trabajo

María Ávila
Coordinadora territorial en Villavicencio y Guaviare

Sandra Gutiérrez
Coordinadora de comunicaciones

Alina Mendoza
Coordinadora territorial Bolívar

Andrea Castillo
Coordinadora Área Antimili

Angie Ardila
Profesional de pedagogía y gestión del conocimiento

Lina Morales
Dinamizadora Casa Amarantas Villavicencio

Yisbeidi Laguna
Dinamizadora Casa Amarantas Villavicencio

Laura Leiva
Profesional de Formulación, monitoreo y seguimiento

Laura Cuervo
Creativa

Yulienis López
Dinamizadora San Jacinto, Bolívar

Carla Reyes
Abogada

Natalia Chaves
Coordinadora programa Mujeres, Paz y Seguridad

Sandra Barreto
Coordinadora de proyecto

Victoria Cotamo
Coordinadora de proyecto

Mariana Meza
Gestora Casa Amarantas María la Baja

Martha Naranjo
Responsable administrativa

Claudia Durán
Profesional de apoyo territorial Meta

Yurelkis Arrieta
Dinamizadora Casa Amarantas María la Baja

Diana Salcedo
Directora

Andrea Mateus,
Gestora Casa Amarantas Villavicencio
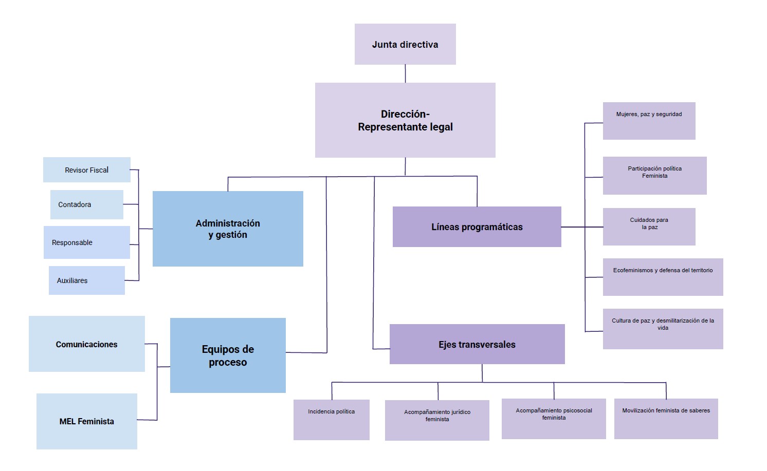
Estructura organizacional
La Liga Internacional de Mujeres por la Paz y la Libertad (LIMPAL) Colombia cuenta con una estructura organizacional integrada por su Junta Directiva, Dirección General y equipos de trabajo. Esta articulación estratégica garantiza el impulso de acciones orientadas a la construcción de paz, la defensa de los derechos de las mujeres y la transformación social desde un enfoque feminista y antimilitarista.
Limpal transparente
LIMPAL Transparente es nuestro compromiso con la rendición de cuentas, la ética organizacional y la confianza pública. En esta sección encontrarás información actualizada sobre nuestros marcos legales, informes financieros, estatutos, órganos de gobierno y documentación clave que respalda nuestro quehacer institucional.
Creemos que la transparencia es un principio fundamental para fortalecer nuestra labor como organización feminista que trabaja por la paz, los derechos de las mujeres y la justicia social en Colombia. Aquí podrás consultar cómo operamos, cómo gestionamos nuestros recursos y qué principios guían nuestras decisiones.